2020年国家及各省市无人机政策汇总及解读 无人机进入强监管时代

栏目:政策法规 发布时间:2020-10-29
当前,国家出台了一系列政策规划大力扶持无人机尤其是民用无人机产业的发展,以进一步激发消费级无人机巨大市场增长潜力、拓展工业级无人机下游应用领域,助力经济结构的转型升级,培育无人机产业经济增长点。

无人机被列入国家战略重点发展方向之一


当前,国家出台了一系列政策规划大力扶持无人机尤其是民用无人机产业的发展,以进一步激发消费级无人机巨大市场增长潜力、拓展工业级无人机下游应用领域,助力经济结构的转型升级,培育无人机产业经济增长点。


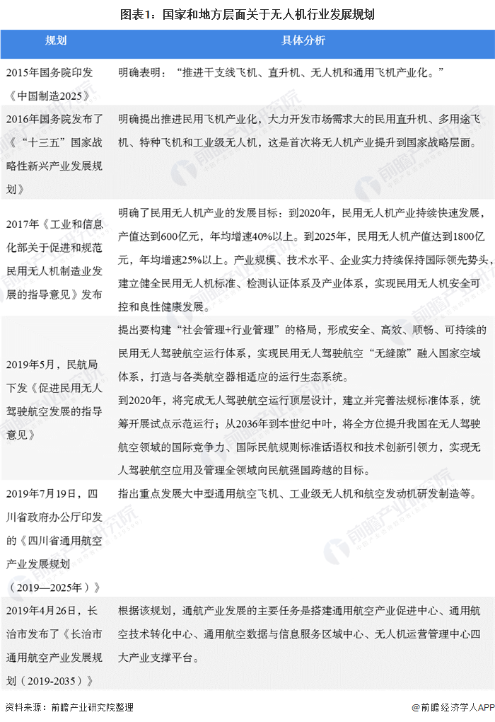
从航空政策上看,国家先后出台了《关于加快培育和发展战略性新兴产业的决定》、《民用航空工业中长期发展规划(2013—2020年)》《关于深化我国低空空域管理改革的意见》等政策,将航空产业列入国家战略性新兴产业发展重点方向,有序开放低空空域,引导支持航空装备制造业和相关产业做大做强。


从无人机行业政策上看,2016年国务院发布了《“十三五”国家战略性新兴产业发展规划》中明确提出将无人机作为发展重点之一;2017年,工业和信息化部发布《关于促进和规范民用无人机制造业发展的指导意见》,明确提出到2020年,民用无人机产业持续快速发展,产值达到600亿元,年均增速40%以上。到2025年,民用无人机产值达到1800亿元,年均增速25%以上;2019年,教育部将无人机相关专业列入《中等职业学校专业目录》,为无人机行业的发展提供充足的人才储备。


在国家战略的引领下,各地方政府也相继出台了相关发展规划,积极扶持无人机行业的发展。国家政策导向和地方政府的务实推进,正在大力推动我国无人机行业发展,催生出巨大的经济效益。

多部门联合发力
无人机进入强监管时代

近年来,我国无人机行业进入快速发展阶段,民用无人机更是连续三年保持超过50%的增长率,表现亮眼。基于5G、人工智能、物联网和大数据等的技术力量的变革和下游应用市场需求的持续爆发,更是给行业发展带来巨大的想象力。然而,与行业快速增长相对于的是监管政策的相对落后,无人机未经许可闯入公共及敏感区域、意外坠落、影响客机正常起降、碰撞高层建筑等“黑飞”事件时常发生,给社会正常生产生活秩序与居民人身安全带来一定的威胁,相应的隐私问题也引起了相关关注,种种现象表明,加强无人机监管以引导行业健康有序可持续发展势在必行。
目前,我国无人机的研制、销售、使用与出口相关管理部门主要包括中国民用航空局、工业和信息化部、商务部及海关总署、中国无人机产业联盟和深圳无人机协会等。
我国民航局规定无人机只能在低空且专门分配给无人机系统运行的隔离空域飞行,不能在有人驾驶航空器运行的融合空域飞行,飞行前还要向空管部门申请飞行空域和计划,得到批准后才能行动。在此背景下,各部门和地方政府加紧出台无人机行业相关监管政策,从不同角度和多个环节对无人机的发展进行规范引导。

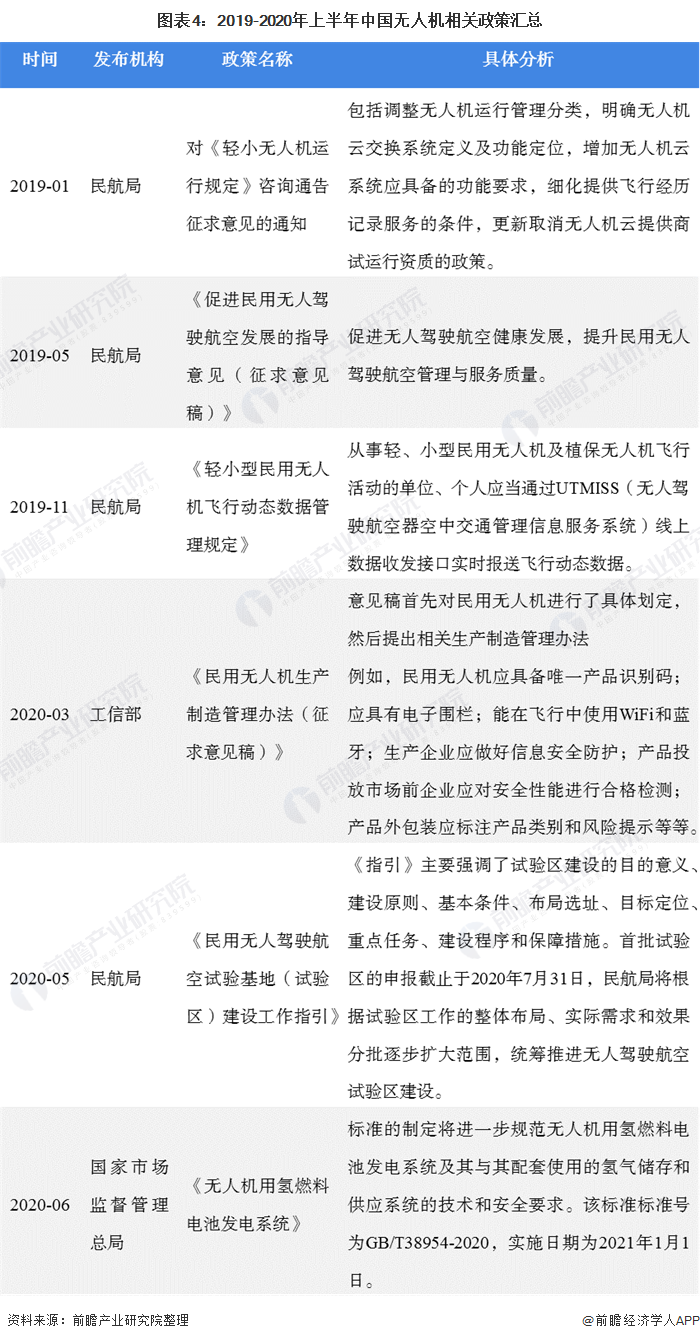
近年来民航局和工信部等部门陆续发布了关于无人机生产制造、驾驶证登记注册和空中飞行管理等的相关政策,如2019年国家民航局飞行标准司修订了咨询通告《轻小无人机运行规定》以进一步规范轻小无人机运行,2020年3月20日,工信部装备二司公开征求对《民用无人机生产制造管理办法(征求意见稿)》的意见,以规范民用无人机生产制造相关活动,维护国家安全、公共安全、飞行安全,促进民用无人机产业健康有序发展。

与此同时,无人机行业相关立法工作也取得重大进展。2020年7月,国务院办公厅正式印发《国务院2020年立法工作计划》 明确将《无人驾驶航空器飞行管理暂行条例》的制定纳入国务院2020年立法工作计划。该条例指出,民用无人机制造的行业管理部门由国务院工业主管部门负责,运行和运营管理部门由民用航空主管部门即民航局负责,产品认证与监督由市场监督管理部分负责。

在政策监管重点上,2019年的政策重点在于无人机运行和空中飞行方面的管理,2020年政策主要聚焦在无人机的产品和配套设施管理上。这些重大监管政策的出台和相关立法工作的开展完善了无人机行业的运行体制机制,进一步促进了无人机行业的合法化运行,并推动民用无人机行业步入强监管阶段。
地方政府相关政策不断出台
扎实推进无人机行业监管

与国家相关发展战略和监管政策相呼应,各地地方政府和立法部门也积极加紧开展相关监管政策的研究出台和落地实行,督促相关企业合规合法生产经营,确保无人机行业安全、有序、可持续发展,控制好“黑飞”现象蔓延的趋势,加强对无人机行业的监管,推动行业健康良好有序发展。

作为“无人机之都”的深圳,在无人机飞行管理方面同样走在前列。2018年,深圳市公布了《深圳地区无人机飞行管理试点工作实施方案》和《深圳地区无人机飞行管理实施办法(暂行)》,并配套推出了无人机综合监管平台,这是我国首个无人机综合监管平台,标志着空地联合、管放结合、多部门协同管理无人机的试点工作进入试运行阶段。2019年1月2日,深圳市人民政府审议通过了《深圳市民用微轻型无人机管理暂行办法》,该办法从生产和销售管理、飞行管理及法律责任三方面出发,明确了企业与飞手责任、禁飞区域、飞行审批管理以及法律责任等,通过规范生产、销售和使用,预防事故、明确责任,有效引导合法飞行、合理应用。

浙江、四川和海南等地也发布了无人机管理的相关政策,具体如下表所示: